招生咨询08:00-24:00
微信公众号
咨询老师
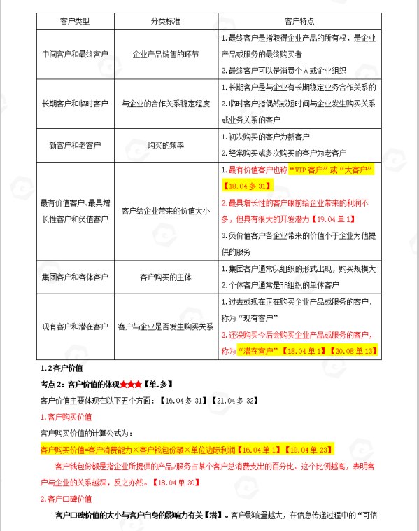
【导读】2023年4月自考在4月15日、16日举行,今天山东自考网给大家带来会展经济与管理的会展客户关系管理考试。



以上就是山东省自考会展经济与管理客户关系管理真题部分解析,如果需要咨询其他的自考专业、自考考试有关的资讯信息、报考疑问解答以及更多知识解析或真题的,可以加入自考学习交流群与专业自考老师沟通。
本文标签:山东自考 自考答疑 山东省自考会展经济与管理专业会展客户关系管理考试高频考点
转载请注明:文章转载自(http://www.zk.sd.cn)
⊙小编提示:添加【山东自考网】招生老师微信,即可了解2023年山东自考政策资讯、自考报名流程、准考证打印方法、成绩查询时间以及领取历年真题资料、个人专属备考方案等相关信息!

(添加“山东自考网”招生老师微信,在线咨询报名报考等相关问题)
《山东自考网》免责声明:
(一)由于考试政策等各方面情况的不断调整与变化,本网站所提供的考试信息仅供参考,请以省考试院及院校官方发布公布的正式信息为准。
(二)本站文章内容信息来源出处标注为其他平台的稿件均为转载稿,免费转载出于非商业性学习目的,版权归原作者所有。如您对内容、版权等问题存在异议请与本站联系,我们会及时进行处理解决,联系邮箱:812379481@qq.com。