招生咨询08:00-24:00
微信公众号
咨询老师
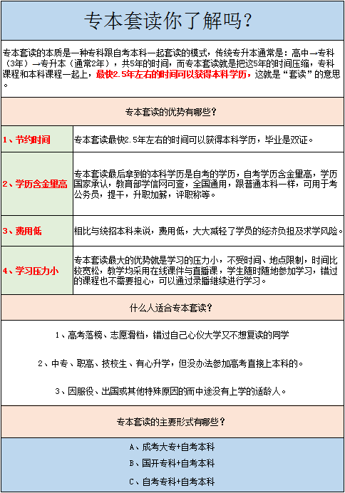
【导读】今天给大家介绍低学历快速拿到本科学历的方式要就是专本套读!专本套读有什么优势?有什么形式?

一、专本套读的优势
1、节约时间
专本套读的自考生最快2.5年左右即可完成学业,毕业时是“双证”,即:大专毕业证+自考本科毕业证。
2、学历含金量高
专本套读最后拿到的本科学历是自考的学历。自考学历含金量高,学历国家承认,教育部学信双上可查,全国通用。跟普通本科一样,可用于考公务员,提干,升职,加薪,评职称等等。
3、费用低
相比与统招本科来说,费用低很多,而且很便宜。学费分批交费,大大减轻学员的经济负担及求学风险。
4、学习压力小
专本套读最大的优势就是学习的压力小,不受时间、地点限制,时间较宽松。教学均采用在线课件与直播授课,学生随时随地参加学习。错过的课程也不需要担心,可以通过录播继续进行学习。
在这里给大家推荐的一种形式是:成人高考大专+自考本科!
成人高考:每年10月统一入学考试,大专考语文/数学/英语。3门总分450分,120分录取线。
25周岁以上还有20分加分,轻松录取,入学后2.5年完成学习与考试任务就能申请毕业。录取分数线低,可选择的专业和院校也很多。
如果还有其他关于自考方面的问题可以加入山东自考群或者直接联系我们的老师。
本文标签:山东自考 自考答疑 学生如何参加专本套读?
转载请注明:文章转载自(http://www.zk.sd.cn)
⊙小编提示:添加【山东自考网】招生老师微信,即可了解2023年山东自考政策资讯、自考报名流程、准考证打印方法、成绩查询时间以及领取历年真题资料、个人专属备考方案等相关信息!

(添加“山东自考网”招生老师微信,在线咨询报名报考等相关问题)
《山东自考网》免责声明:
(一)由于考试政策等各方面情况的不断调整与变化,本网站所提供的考试信息仅供参考,请以省考试院及院校官方发布公布的正式信息为准。
(二)本站文章内容信息来源出处标注为其他平台的稿件均为转载稿,免费转载出于非商业性学习目的,版权归原作者所有。如您对内容、版权等问题存在异议请与本站联系,我们会及时进行处理解决,联系邮箱:812379481@qq.com。