山东自考网 | 网站为考生提供山东自考信息服务,供学习交流使用,非政府官方网站,官方信息以山东省教育招生考试院为准。
| |
微信订阅

山东自考网微信公众号

关注公众号

招生咨询08:00-24:00

微信公众号

咨询老师

微信扫一扫
山东自考网在线咨询电话
【热点】 山东省自考管理系统 成绩查询系统 准考证打印入口 自考日程 免考申请 转考申请 实践考核 毕业申请 学位申请 论文答辩 微信公众号 微信交流群 在线咨询
山东省自考会计学专业资产评估考试知识点解析

山东省自考会计学专业资产评估考试知识点解析

【导读】2023年4月自考在4月15日、16日举行,今天山东自考网给大家带来山东省自考会计学专业资产评估考试知识点解析。以上就是山东省自考会计学专业资产评估考试部分高频考点,如果需...

2023-04-07

47

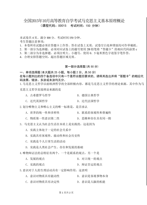
山东自考马克思主义基本原理概论历年真题

山东自考马克思主义基本原理概论历年真题

【导读】2023年4月自考在4月15日、16日举行,今天山东自考网给大家带来,山东自考马克思主义基本原理概论历年真题。以上就是山东自考马克思主义基本原理概论历年真题,如果需要咨询其...

2023-04-07

47

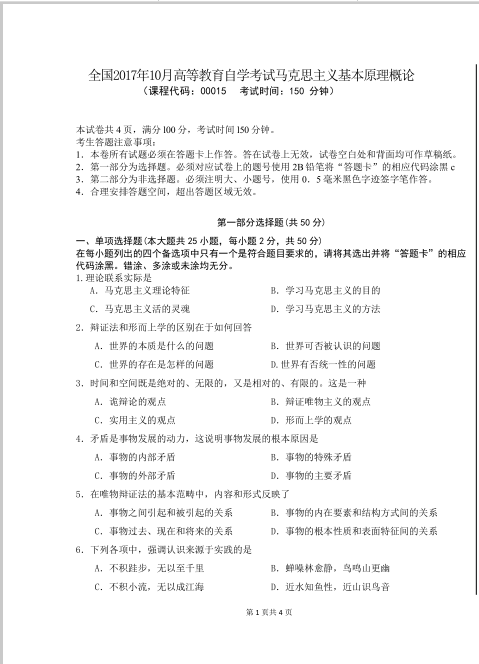
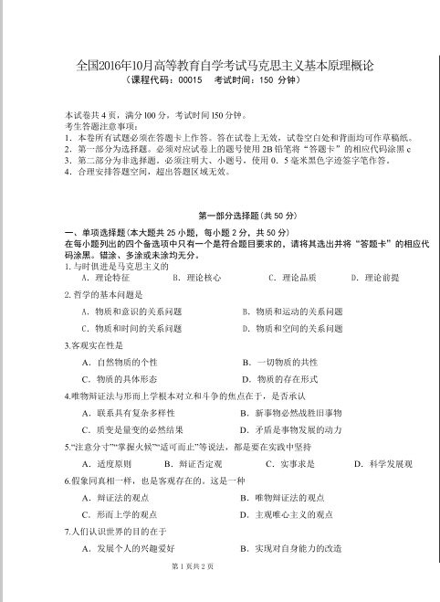
山东自考马克思主义基本原理概论历年真题(6)

山东自考马克思主义基本原理概论历年真题(6)

【导读】2023年4月自考在4月15日、16日举行,今天山东自考网给大家带来,山东自考马克思主义基本原理概论历年真题。以上就是山东自考马克思主义基本原理概论历年真题,如果需要咨询其...

2023-04-07

40

山东自考会计学专业中国近现代史纲要高频考点

山东自考会计学专业中国近现代史纲要高频考点

【导读】2023年4月自考在4月15日、16日举行,今天山东自考网给大家带来山东自考会计学专业中国近现代史纲要高频考点。第一章反对外国侵略的斗争考点1鸦片战争前的中国【单】【简】【...

2023-04-07

36

山东自考会计学专业英语二高频考点

山东自考会计学专业英语二高频考点

【导读】2023年4月自考在4月15日、16日举行,今天山东自考网给大家带来山东自考会计学专业英语二高频考点。一、阅读判断 阅读判断考试技巧Step1:读题目,定位原文Step2:...

2023-04-07

29

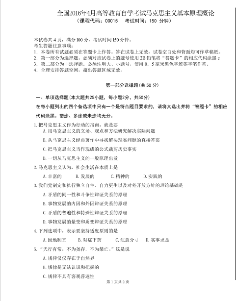
山东自考马克思主义基本原理概论历年真题

山东自考马克思主义基本原理概论历年真题

【导读】2023年4月自考在4月15日、16日举行,今天山东自考网给大家带来,山东自考马克思主义基本原理概论历年真题。以上就是山东自考马克思主义基本原理概论历年真题,如果需要咨询其...

2023-04-07

32

山东自考马克思主义基本原理概论历年真题(4)

山东自考马克思主义基本原理概论历年真题(4)

【导读】2023年4月自考在4月15日、16日举行,今天山东自考网给大家带来,山东自考马克思主义基本原理概论历年真题。以上就是山东自考马克思主义基本原理概论历年真题,如果需要咨询其...

2023-04-07

32

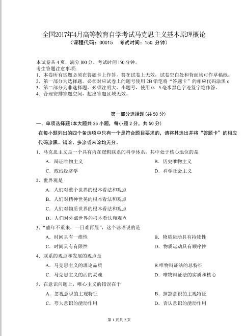
山东自考马克思主义基本原理概论历年真题(3)

山东自考马克思主义基本原理概论历年真题(3)

【导读】2023年4月自考在4月15日、16日举行,今天山东自考网给大家带来,山东自考马克思主义基本原理概论历年真题。以上就是山东自考马克思主义基本原理概论历年真题,如果需要咨询其...

2023-04-07

25

山东自考马克思主义基本原理概论历年真题(2)

山东自考马克思主义基本原理概论历年真题(2)

【导读】2023年4月自考在4月15日、16日举行,今天山东自考网给大家带来,山东自考马克思主义基本原理概论历年真题。 以上就是山东自考马克思主义基本原理概论历年真题,如果...

2023-04-07

30

山东省自考会计学专业市场营销学简答、论述题汇总

山东省自考会计学专业市场营销学简答、论述题汇总

【导读】2023年4月自考在4月15日、16日举行,今天山东自考网给大家带来山东省自考会计学专业市场营销学简答、论述题汇总。以上就是山东省自考会计学专业市场营销学简答、论述题汇总,...

2023-04-07

26

山东省自考会计学专业市场营销考试知识点解析

山东省自考会计学专业市场营销考试知识点解析

【导读】2023年4月自考在4月15日、16日举行,今天山东自考网给大家带来山东省自考会计学专业市场营销考试知识点解析。以上就是山东省自考会计学专业市场营销考试部分知识点解析,如果...

2023-04-07

21

  • 首页
  • 310
  • 311
  • 312
  • 末页
  • 4925411